首页
简谱
吉他谱
钢琴谱
最新曲谱
分类
流行类
民族类
少儿类
影视类
戏曲类
外国类
上传曲谱
新乐谱
>
格式
>
简谱
> 渡我不渡她简谱
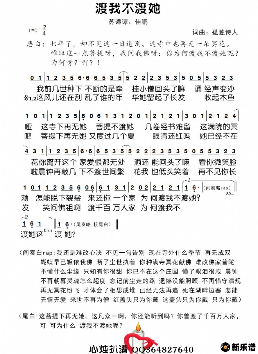
《渡我不渡她》简谱 苏谭谭、佳鹏-心烛制谱
苏谭谭
/
佳鹏
2019-10-26 00:00:00
流行类
渡我不渡她
苏谭谭、佳鹏
苏谭谭、佳鹏演唱的渡我不渡她歌词,渡我不渡她简谱.
此简谱由新乐谱会员
心烛
上传
上一篇:
情火-孙艺琪、崔伟立
下一篇:
却上心头-乌兰托娅
共
0
条评论
评论列表
立即发布
渡我不渡她/苏谭谭、佳鹏 相关曲谱
苏谭谭
1、
骗了自己那么久简谱
苏谭谭
2、
孤独的人生最新曲谱
苏谭谭
3、
喝杯烈酒唱首歌简谱
苏谭谭
4、
这扯淡的人生吉他谱
苏谭谭
5、
叹这一生简谱
苏谭谭
6、
月明之夜简谱
苏谭谭
7、
山河最新曲谱
孤独诗人
8、
渡我不渡她简谱
苏谭谭
/
佳鹏
9、
渡我不渡她简谱
孤独诗人
10、
《渡我不渡她》吉他谱c调入门版 孤独诗人 猴哥吉他教学 高音教编配吉他谱