首页
简谱
吉他谱
钢琴谱
最新曲谱
分类
流行类
民族类
少儿类
影视类
戏曲类
外国类
上传曲谱
新乐谱
>
格式
>
最新曲谱
> 贝多芬g大调小奏鸣曲第一乐章最新曲谱
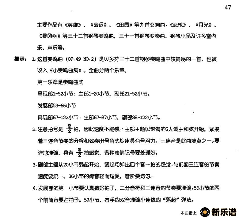
《贝多芬g大调小奏鸣曲第一乐章》最新曲谱
(Op.49.No.2)
2022-04-16 14:33:43
外国类
贝多芬g大调小奏鸣曲第一乐章
演唱的贝多芬g大调小奏鸣曲第一乐章歌词,贝多芬g大调小奏鸣曲第一乐章最新曲谱.
上一篇:
相守红尘-徐佳
下一篇:
雨一直下
共
0
条评论
评论列表
立即发布
贝多芬g大调小奏鸣曲第一乐章/ 相关曲谱